Actions
US #341
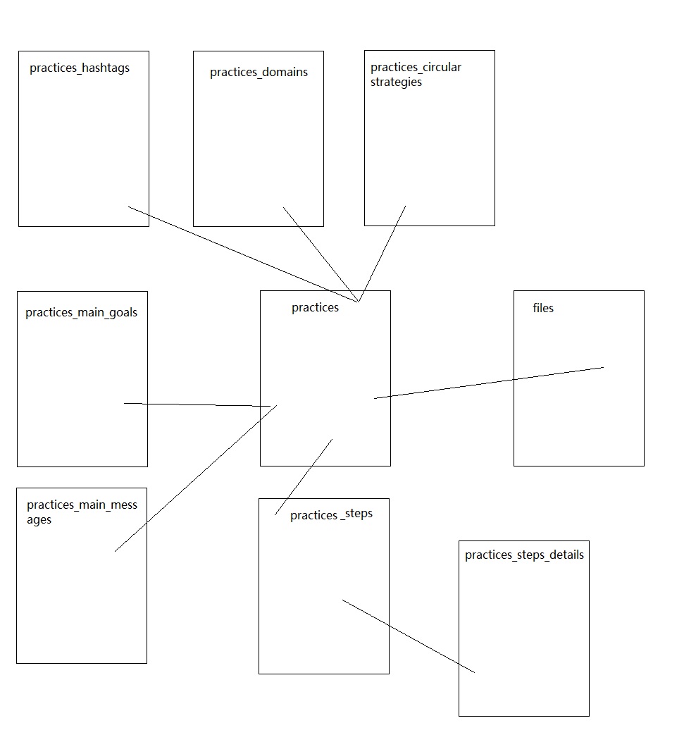
ouvert31_Practices : API Database
Début:
25/09/2023
Echéance:
26/09/2023 (En retard de plus de 2 ans)
% réalisé:
100%
Temps estimé:
0.75 h
Temps passé:
Fichiers
Actions
#1
Mis à jour par Tarek AOUADI il y a plus de 2 ans
- Fichier practicesV2.jpg practicesV2.jpg ajouté
Actions
#2
Mis à jour par Issam Abdelhafidh il y a plus de 2 ans
- Assigné à mis à Issam Abdelhafidh
- Temps estimé mis à 0.75 h
Actions
#3
Mis à jour par Issam Abdelhafidh il y a plus de 2 ans
- Assigné à changé de Issam Abdelhafidh à ahlem belgacem
Actions
#4
Mis à jour par ahlem belgacem il y a plus de 2 ans
- Statut changé de New à In Progress
- Début changé de 18/09/2023 à 21/09/2023
Actions
#6
Mis à jour par ahlem belgacem il y a plus de 2 ans
- Echéance mis à 22/09/2023
- Statut changé de Feedback à In Progress
- Début changé de 21/09/2023 à 22/09/2023
Actions
#7
Mis à jour par ahlem belgacem il y a plus de 2 ans
- Echéance changé de 22/09/2023 à 26/09/2023
- Début changé de 22/09/2023 à 25/09/2023
- % réalisé changé de 0 à 100
Actions
#8
Mis à jour par ahlem belgacem il y a plus de 2 ans
- Statut changé de In Progress à Ready For Test
Actions
#9
Mis à jour par Tarek AOUADI il y a plus de 2 ans
- Statut changé de Ready For Test à Ready For Recette
Actions
#10
Mis à jour par Tarek AOUADI il y a plus de 2 ans
- Statut changé de Ready For Recette à Done
Actions