Projet

Général

Profil

Actions

US #875

ouvert

04_Droits des modules (permission ) *

Ajouté par Tarek AOUADI il y a environ un an. Mis à jour il y a 5 mois.

Statut:
Closed
Priorité:
Normal
Assigné à:
Version cible:
Début:
21/01/2025
Echéance:
% réalisé:

100%

Temps estimé:
1.20 h
Temps passé:

Fichiers

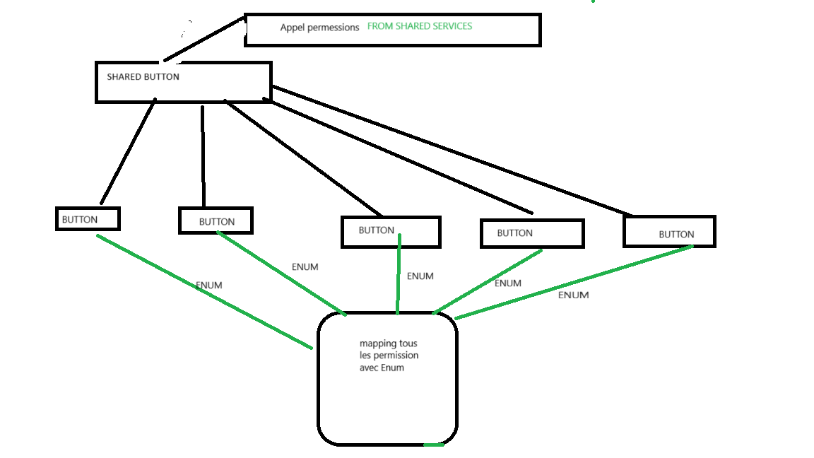
Implémentation_permessions.png (36,5 ko) Implémentation_permessions.png ahlem belgacem, 21/01/2025 16:02

Mis à jour par Tarek AOUADI il y a environ un an

  • Assigné à mis à ahlem belgacem

Mis à jour par ahlem belgacem il y a environ un an

  • Temps estimé mis à 1.00 h

Mis à jour par Tarek AOUADI il y a environ un an

  • Version cible changé de Socle_V12 à 79

Mis à jour par ahlem belgacem il y a environ un an

  • Temps estimé changé de 1.00 h à 1.20 h

Mis à jour par ahlem belgacem il y a environ un an

  • Statut changé de New à In Progress

Mis à jour par ahlem belgacem il y a environ un an

Mis à jour par ahlem belgacem il y a environ un an

  • Début changé de 12/01/2025 à 21/01/2025
  • % réalisé changé de 0 à 80

Mis à jour par ahlem belgacem il y a environ un an

  • % réalisé changé de 80 à 100

Mis à jour par ahlem belgacem il y a environ un an

  • Statut changé de In Progress à Ready For Test

Mis à jour par ahlem belgacem il y a environ un an

  • Fichier manuall-implementation.png supprimé

Mis à jour par ahlem belgacem il y a environ un an

  • Statut changé de Ready For Test à Ready For Recette

Mis à jour par Tarek AOUADI il y a environ un an

  • Version cible changé de 79 à Socle_V12

Mis à jour par Tarek AOUADI il y a environ un an

  • Statut changé de Ready For Recette à Rejected
  • Version cible changé de Socle_V12 à 79

Mis à jour par Tarek AOUADI il y a environ un an

  • Statut changé de Rejected à Feedback

Mis à jour par Tarek AOUADI il y a environ un an

  • Statut changé de Feedback à Ready For Test

Mis à jour par Tarek AOUADI il y a environ un an

  • Version cible changé de 79 à Socle_V12

Mis à jour par ahlem belgacem il y a environ un an

  • Statut changé de Ready For Test à Ready For Recette

Mis à jour par Tarek AOUADI il y a 6 mois

  • Statut changé de Ready For Recette à Done

Mis à jour par Tarek AOUADI il y a 5 mois

  • Statut changé de Done à Closed
Actions

Formats disponibles : Atom PDF